web3 Next-Generation Internet Service Planning
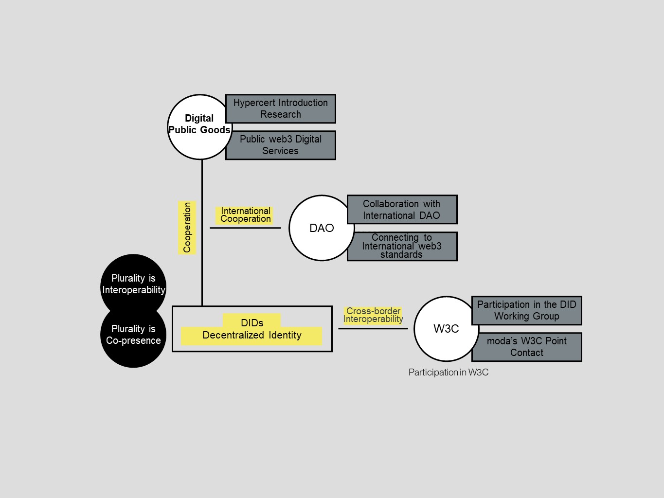
Based on the principles of "interoperability and co-presence," the moda is driving the development of digital public infrastructure with a foundation in decentralized autonomous organizations (DAOs) and decentralized identities. Our aim is to enhance international participation in decentralized organizations and align with global standards, thereby achieving goals such as digital democracy, Smart Taiwan, and data democratization.
1. Exploring Taiwan's web3 Development Path
The moda advocates for the establishment of a digital democracy in Taiwan through web3 infrastructure and principles. Together with international professional organizations, the moda also develops a Digital Public Goods Blueprint (DPGB) for Taiwan's web3. With DPGB, the moda will demonstrate web3 Digital Civic Infrastructure and expand cooperation with international forward-thinking organizations through participation in global events. This will enable us to research and implement various technological possibilities for application in democratic societies.
2. Constructing a Decentralized Identity Verification Framework
The moda addresses the needs of next-generation digital services by utilizing Decentralized Identifiers (DID) for verification. We integrate technologies that enable open source and interoperable specifications with Verifiable Credentials to establish Taiwan's digital democracy innovation showcase, aligning it with international standards.
3. Connecting with Global Decentralized Autonomous Organization Activities
The moda takes stock of governance cases related to Decentralized Autonomous Organizations (DAOs) and relevant international think tank research. Analyzing and planning, we establish a framework for DAO governance in Taiwan, create and validate DAO creation and governance platforms, and open source their code. This initiative aims to enhance the quality and quantity of public digital infrastructure.

Decentralized Web Framework Initiative